为庆祝建团百年,激昂青春奋斗,我们在全体团员中开展“建团百年,青春同行”活动,通过百名团员践行百件小事来礼赞青春,献礼百年。
第52件事:自学技能,提升团员素养
文化产业与旅游管理公司研究生团支部的方光明同学学习了一项技能,提升了自身的综合素质。
学习的过程是复杂的,但是学成之后的成就感是不可掩盖的。他说道:“对于剪辑视频我一开始只是一知半解,在同学和朋友的帮助下,我慢慢学会使用当下较为流行的一款软件——剪映。这款软件剪辑视频,并不需要太多的视频剪辑技巧,轻轻松松就可以剪辑一些自己想要的视频。在剪辑的过程中,我也了解到这款软件背后的一些故事,比如在国外受到另一款全球剪辑软件的排挤,同时也为我国的高新科技的发展感到震撼,小小的一款手机软件就可以把电脑上的一些功能取而代之。希望未来自己可以学习更多技能,提升综合实力,成为一名优秀的团员。”
不仅仅学习视频剪辑技能,其他各项技能我们也都可以学习,以此提升自身的综合素养,为团的发展贡献一份力量。



第53件事:“腹”有诗书气自华
旅游管理2002团支部的黄楠同学选择读书并写了一篇读书笔记。她阅读了马克思的《青年在选择职业时的考虑》,并表达了自己的想法,联系现实社会给当今青年的职业选择提出了一些建议。
她这样说:“《青年在选择职业时的考虑》是卡尔·亨利希·马克思在中学时期发表的毕业论文,表达了作者为人类服务的崇高理想。马克思在给予青年建议时,着重强调思考在青年选择职业中的重要作用。‘所选择的职业是不是真正使我们受到鼓舞?我们的内心是不是同意?我们受到的鼓舞是不是一种迷误?我们认为是神召唤的东西是不是一种自欺?’马克思一连串的问句直白地揭示了青年在选择职业时经常会产生的疑问。在引起读者跟着思考的同时,马克思并没有选择告诉读者青年们具体应该如何做,而是选择就以上问题为青年提供一定的参考意见,供读者自己去理解与思索。他认为,青年选择职业时应当通过冷静的研究,了解它的困难,在深刻地了解后,若我们仍然对它充满热情,我们仍然爱它,觉得自己适合它,那时我们就应该选择它。这样的深思熟虑无疑对青年的就业选择提供了思路,也让我思考起在当下快节奏的生活中,青年应当如何将这一思路与社会实际相结合。”
“目前社会固然能够提供给青年很多机会,但结合目前青年在社会中的占比我们可知,这些机会实际上是供不应求的。因此结合‘实践才是检验真理的唯一标准’这一观点,我认为青年应当在了解该职业实际所提供的人际、薪资并结合当下我们生活的需求进行考虑之后,再进行职业选择。在检验真理的过程中,我们所获得的谬误也能成为我们向真理迈进的垫脚石。”


第54件事:美好生活,跃然纸上
旅游管理1902团支部张上同学坚持写一周的日记,以此来养成写日记的习惯,记录生活。
“大学,是员工时代最为美好的时期。大学学习比高中时期轻松许多,大学课余活动、校园生活也比高中时期丰富不少。因此,何不用文字来记录生活中的这份美好呢?此外,写日记可以使你回忆自己当天的所作所为,对自己的一天进行反省,进而改进一些欠妥的细节。你还能记起你昨天、前天、上周甚至上个月经历的大大小小的事情吗?我想大概是无法回忆起来的。人的记忆大多只能记得令人印象深刻的场景、事件,并且也有一定的时效性,一段时间后,我们回想自己所经历过的生活片段,会发现如果没有日记或是照片视频的辅助,过去的时间也就过去了,毫无痕迹地溜走了。我们再也回忆不起来已经经历的美好或快乐的小细节,也留不住正在经历的小片段,但是日记却能把它们留在纸上,在未来的某一刻激起你或喜或忧的回忆。日记不仅仅是为了记录生活,坚持写日记也能在一定程度上锻炼自己的文笔和逻辑思维能力,使自己在表达上更加敏捷流畅。日记还可以帮助自己思考当天的所作所为,虽不及孔子的‘吾日三省吾身’,但也能潜移默化地改善自己,使自己在浮躁的环境中静下心来。”
毋庸置疑,坚持记录现在的校园生活是留给未来的自己一份美好的回忆,更是在养成一个良好的习惯。


第55件事:坚定初心,享受过程
旅游管理2001团支部的谌天雅同学get一项新技能,提升了自身的综合素质,以自己的成长献礼百年。
诚然,折纸在考验一个人耐心和细心的同时,也很考验一个人的动手操作能力,虽然过程很辛苦,但完成之后成就感十足。折纸可以丰富想象力,培养发散思维的能力,此外,在折纸的过程中,难免会遇到困难,这就需要同伴之间的互帮互助,也能培养合作的能力。
谌天雅同学也是如此,“最开始的时候,因为没什么基础,所以很多方面做的都不是很到位,做出来的东西都有点丑,慢慢地,随着折纸次数的增加,我开始熟练起来,更关注细节方面,折的也越来越好看。通过这次学习折纸,让我在过程中学到很多东西。折纸的过程,就是学习的过程,从最开始的陌生,到慢慢的熟练,再到最后折得越来越好。这告诉我一个道理,要学会坚持,不要放弃,虽然过程可能消耗的时间稍长,但是只要坚持下来,你就会发现不一样的美妙。无论是在生活还是学习中,只要我们选择好了方向,定好了目标,那就坚持做下去,无论结局好坏,过程一定很精彩,我们要学会坚持,学会享受过程。”
确实如谌天雅同学所说,无论结局好坏与否,但过程一定很精彩。大家在做任何一件事情,都应坚定自己的初心,享受过程带给自己的快乐。


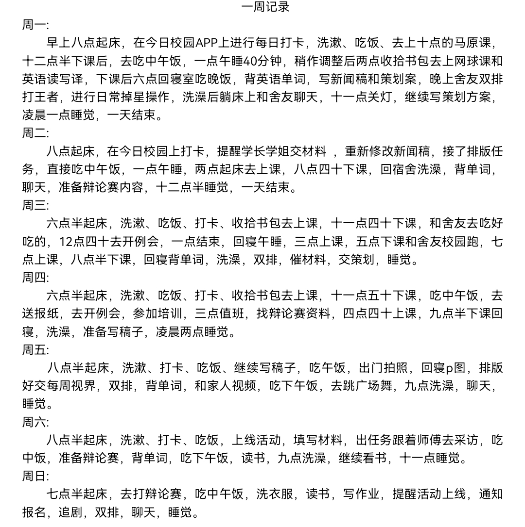
第56件事:记一周之事,悟前进方向
旅游管理类2102团支部的汤颖同学回顾一周的生活并加以总结,以此来警醒自己。
每到周末总结时,常常会回忆不起这周所做的事情,或者容易遗忘一些小细节,因此,她选择记录一周的生活,记录一周所经历的事情,来为本周的生活画上句号。
“此次活动中,我总结了我一周发生的所有事件,我发现在很长一段时间里,我都是机械地完成任务,真正留给自己的时间不多,没有去充实自己、丰富自己,这些问题也许一直都存在,但是正是这次活动让我真正认识到自己的问题。因此,在空闲时间,我根据自身的兴趣,打开了每一页无不闪烁着爱国主义光辉的文明史册。中华民族的爱国志士,不畏强权压迫,不畏虎豹柴狼,为了国家的独立和昌盛,为了民族的自由,为了人民的幸福,谱写了一首首响彻云霄的爱国主义壮歌,爱国主义是一个民族强大的精神支柱,是不可战胜的伟大力量!在历史长河中,英雄事迹,层出不穷;爱国人物,群星灿烂。战国时期的伟大爱国诗人屈原;宋代的民族英雄岳飞、文天祥;明代的爱国将领戚继光;焚烧鸦片的抗英将领林则徐,他们忠于祖国、热爱人民、不畏贬谪、不怕牺牲、忠烈千秋、永垂千史,这正是爱国主义力量的集中表现。我的自我提升不仅是知识层面,更是精神层面。”她总结了自己的一周的生活,同时联系到中国著名的历史人物,并表示这些历史人物为自己提供了自我提升的方向。
以文字形式来记录一周的生活,并从中发现自己的不足。此外,从历史中汲取教训,为未来指明方向。


以文字记录生活,以读书充实自己,每一件小事都有其特殊的意义,每一件小事都是共青团员与中国共产主义青年团的约定,期待下期与团之约!