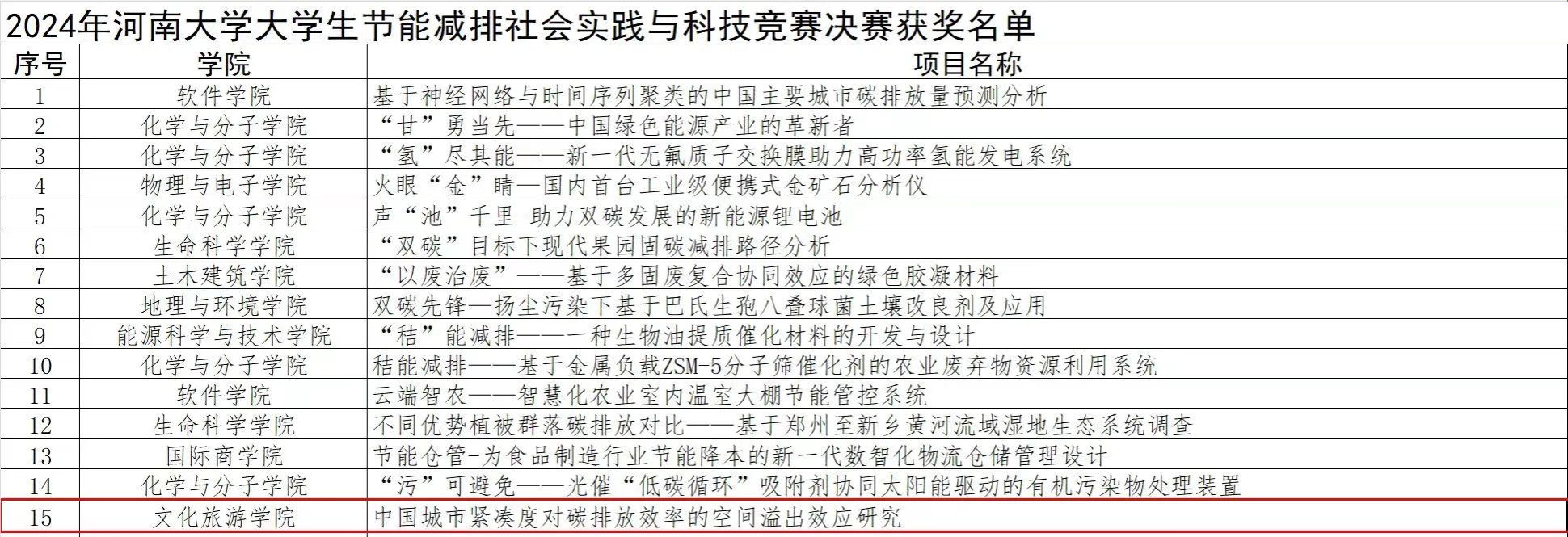
2024年5月12日,best365足球官网节能减排社会实践与科技竞赛决赛在金明校区如期举行,决赛共选出30支优秀队伍,其中15支代表公司晋级下一轮决赛,在公司刘英钦老师和王伟老师的指导下,公司由张诗涵、张新若等同学组成的团队,创作的“中国城市紧凑度对碳排放效率的空间溢出效应研究”项目在比赛中取得佳绩,获得best365足球官网二等奖的好成绩。彰显了公司在节能减排领域的创新能力和实践水平,同时提升了员工创新能力,也加强了社会对能源和环境问题的关注,展现了教育与社会实践相结合的意义所在。

全国老员工节能减排社会实践与科技竞赛是由教育部高等公司能源动力类专业教学指导委员会指导,全国老员工节能减排社会实践与科技竞赛委员会主办的老员工课外科技作品和社会实践调查竞赛。该竞赛紧密围绕“双碳”战略目标等国家重大需求,充分体现了“节能减排、绿色能源”的主题,紧密围绕国家能源与环境政策,结合国家重大需求,在教育部的直接领导和广大高校的积极协作下,起点高、规模大、精品多、覆盖面广,是一项具有导向性、示范性和群众性的全国老员工竞赛。公司学子秉持求实进取、勇于创新的科学精神,致力于增强节能环保意识、科技创新意识,集中展示了公司员工的科技创新水平和社会调查能力,有利于社会实践和课外科技活动的蓬勃开展,体现了竞赛的多元化和实践性。愿公司学子在晋级赛中能够再接再厉,再创佳绩!